
作者 | 乐清
来源 | 赛柏蓝器械 ]article_adlist-->持续开拓新品类,耗材全国联采密集启动。
医疗器械行业销售费用正在加速“去泡沫化
01
联盟成员覆盖全国
福建牵头心脏封堵器集采
今日(11月12日),福建医保局发布《结构心脏病封堵器类医用耗材省际联盟集中带量采购文件》。

根据采购文件,本次采购品种为结构心脏病封堵器及其输送系统类耗材,包含但不限于耗材分类与代码前7位为 C020301、C020302 开头的产品,不包含可降解封堵器及其输送系统。
本轮分为组套/单件采购模式,设置各自的分量和报价等规则,参与的联盟成员也有所区分,具体采购品种分组及对应的最高有效申报价如下:
组套采购模式:

申报企业区分组别,按照注册证分别进行一轮报价,同一分组内一张注册证报一个价格。注册证报价不得高于所在分组的组件最高有效申报价,且不得高于本注册证下所有申报产品现行全国现行有效最低省级挂网价、地市级(含联盟)及以上集中采购(含带量采购)价格。加权报价规则如下:

组套降幅按企业组套加权报价与所在分组的组套最高有效申报价进行比较计算。同一分组内,组套降幅达到相应比例要求的企业获得拟中选资格。

单件采购模式:

申报企业区分组别,按照注册证分别进行一轮报价,同一分组内一张注册证报一个价格。注册证报价同组套采购模式一致,加权报价规则如下:

在单件采购模式中,企业加权报价不高于组套采购模式中同类拟中选输送系统组件加权报价的中位价,获得拟中选资格。若拟中选,则该分组内该企业所有有效报价注册证下申报产品均拟中选。
结构心脏病封堵器联盟省份参与情况:

(点击下方公众号名片,后台回复“112”获取《采购文件》:)
]article_adlist-->02
设置限价锚点
湖南29省高频电刀集采启动
11月11日,湖南医保局发布《高频电刀、中性电极类医用耗材省际联盟(湖南)集中带量采购文件(征求意见稿)》。

本次集采由湖南省医疗保障局牵头,北京市、天津市、河北省、山西省、内蒙古自治区、辽宁省、吉林省、黑龙江省、上海市、浙江省、安徽省、福建省、江西省、河南省、湖北省、广西壮族自治区、海南省、重庆市、四川省、贵州省、云南省、西藏自治区、陕西省、甘肃省、青海省、宁夏回族自治区、新疆维吾尔自治区、新疆生产建设兵团组成29省(市、自治区、兵团)采购联盟。
产品类别、采购分组、竞价单元及最高有效申报价情况如下:


根据采购文件,该竞价组内采购需求量占比大于等于1%且能够供应联盟地区所有医疗机构的企业,以及该竞价组内采购需求量占比大于等于0.5%且在任一联盟成员单位省采购需求量排名第1的企业,即为A竞价单元,其余参与集采的企业为B竞价单元。
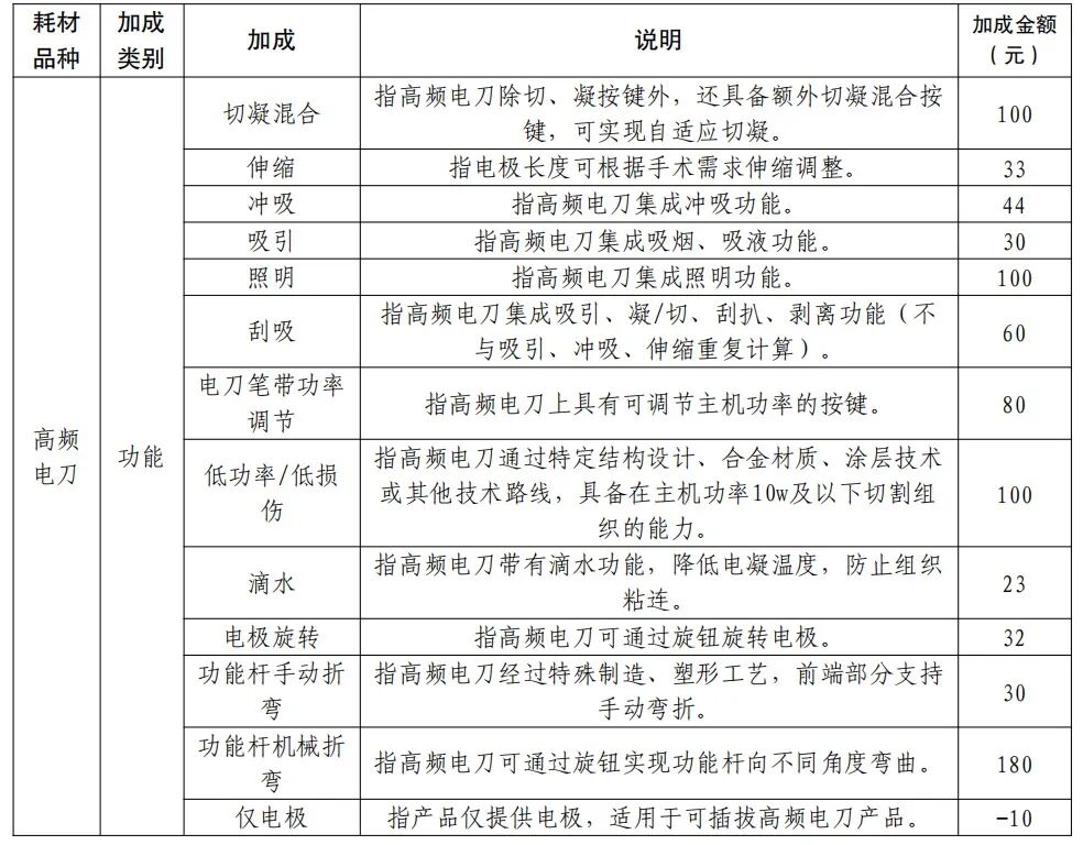
值得注意的是,本轮集采设置中选产品加成规则,加成类别和与之对应的加成金额如下(并非全是正数):


同一竞价单元内,依据申报企业报价由低到高进行排名,按照拟中选企业取数表(下图)确定拟中选企业。


其中,同一竞价组内,若B竞价单元企业的拟中选价格高于A竞价单元按“中选规则”确定的拟中选价格的算术平均值,以A竞价单元拟中选价格的算术平均值作为该企业的拟中选价格。不同意限价锚点的企业,取消其拟中选资格。
本轮集采设置复活规则,A竞价单元的复活锚点为最高有效申报价的60%,B竞价单元的复活锚点为最高有效申报价的50%。不高于对应竞价单元复活锚点的,即获得拟中选资格。
(点击下方公众号名片,后台回复“112”获取《征求意见稿》:) ]article_adlist-->03
超大联盟集采接连官宣
相关耗材市场全面重塑
两大全国联采接踵而至,相关耗材市场即将迎来新一轮价格洗礼。
去年,安徽已开展过封堵器及其输送系统集采,中选产品平均降幅33.29%,最高降幅63.07%。
其中房间隔缺损封堵器平均降幅27.14%,最高降幅52.29%;室间隔缺损封堵器平均降幅35.52%,最高降幅62.21%;动脉导管未闭封堵器平均降幅31.42%,最高降幅63.07%;左心耳封堵器平均降幅37.58%,最高降幅53.55%。
由于起步较晚,当前封堵器领域内,进口产品上占据市场主导地位,但国产品牌近年加速崛起,据药智医械数据,目前我国已上市80余款封堵器类产品,国产占比为81.61%,进口占比在18.39%左右。
据弗若斯特沙利文数据,2025年全球针对结构性心脏病的介入医疗器械市场规模预计达198亿美元,其中,2025年中国市场规模预计达104亿元,而到2030年将进一步增长至491亿元。
值得注意的是,除了封堵器外,结构性心脏病另一个核心治疗器械瓣膜也于近日官宣加入由甘肃牵头的全国联采,国内结构性心脏病市场即将迎来全面重塑。
高频电刀是能量外科器械中的一类,据恒州博智QYR调研,2022年中国高频电刀耗材市场销售收入达到了344.78百万美元,预计2029年可以达到800百万美元。
在能量外科器械领域,超声刀已经历多轮集采降价,最高降幅在90%以上。从现有市场格局来看,国产高频电刀仍在起步阶段,依托大规模集采释放的增量市场,国产较外资的差距有望加速缩小,相关手术的普及程度也将实现跃升。
湖南医保局医疗服务价格和招标采购处三级调研员李杰英此前在《中国医疗保险》发文提到,后期立项指南落地,将结合高频电刀集采,同步调整相关手术类价格。
年关将至,各种超大规模联盟集采开始密集推进,多个重磅耗材即将步入新的价格周期,国产替代与行业规范化进程再度提速。
END内容沟通:微信 nrzx0321
]article_adlist-->
海量资讯、精准解读,尽在新浪财经APP
一鼎盈官网提示:文章来自网络,不代表本站观点。